國六系列之—HYZ5250XDYDF電源車
- 產品簡介
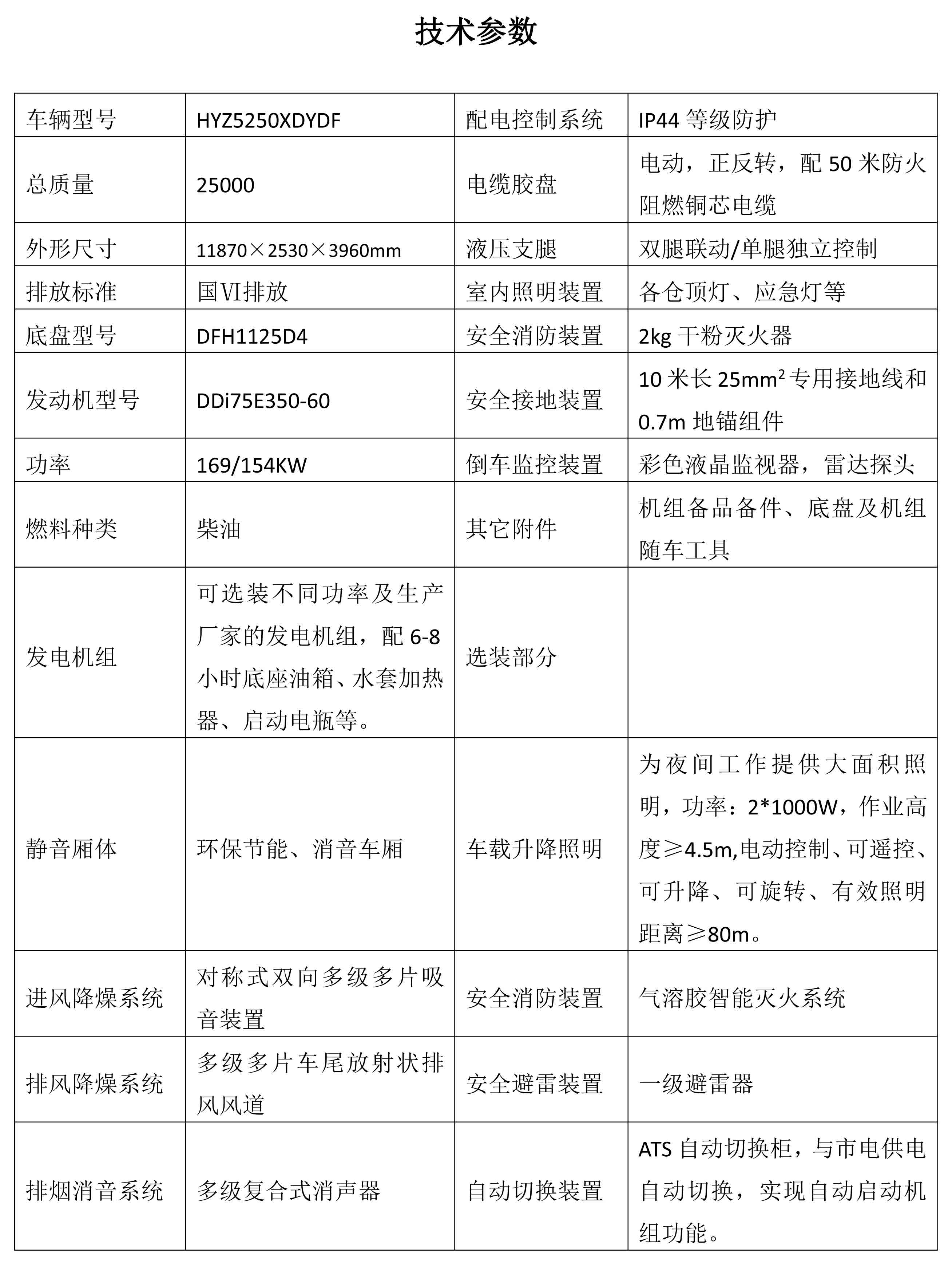
- 性能配置
- 技術參數
- 產品應用
HYZ5250XDY電源車(國六)
產品用途
紅宇應急電源車系列產品是我公司自主開發研制的超靜音型大功率應急移動電站,該產品適用于城市電力、通信、市政、水務、燃氣、熱力、防汛等應急供電、軍隊野戰設備供電、機場供電、大型工礦企業野外作業供電及大型突發事件搶險救援移動供電等。具有應急反應迅速、機動性強、使用快捷、操作方便、穩定可靠、設施齊全、環保、人性化設計、駕駛平穩、工藝外觀美觀等顯著特點,深受用戶好評。
產品特點
1、電源車車廂保溫隔熱優良,冷啟動能力強。
2、車體重量輕、強度高、耐腐蝕。
3、超強環境適應性,適應高低溫,顛簸路面,潮濕,高海拔等環境。
4、低噪聲(1米處平均≤75dB)、采用復合降噪、特殊結構消音片消聲。
5、操作方便、獨立控制、連接快速可靠、電纜收放快捷。
6、成熟定型車輛,具備工信部公告目錄、國稅局免稅圖冊、環保部環保信息公開公告和“CCC”證書。


